第一版主
主页
第一版主概况
第一版主简介
组织机构
历任领导
学院公告
师资队伍
外聘教授
教授
副教授
讲师
党团建设
学术交流
学生工作
心理健康
志愿服务
资助工作
学风建设
思政教育
宿舍管理
创新创业
文体风采
招生就业
专业简介
招生工作
就业工作
教务信息
教学科研
教学工作
科研立项
学术成果
硕士教育
您当前位置:
主页
» 教务信息
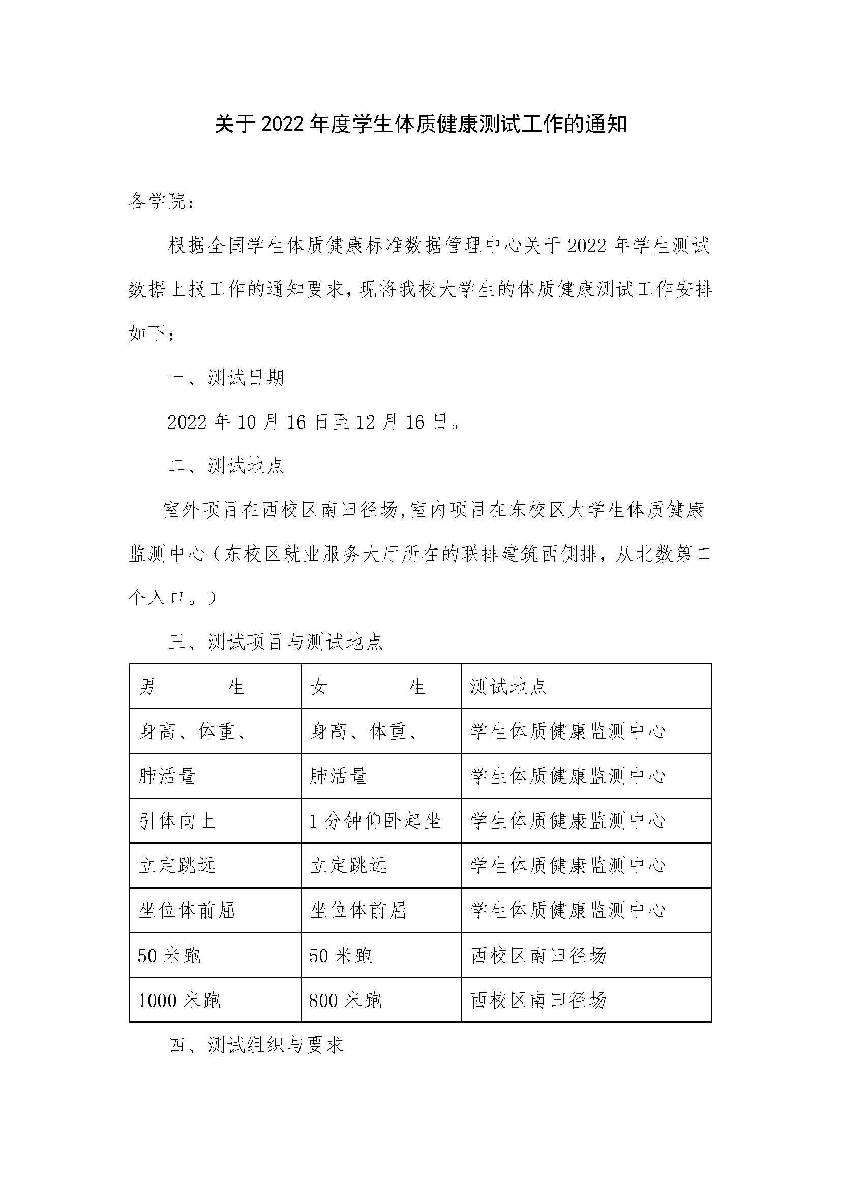
2022年度大学生体质健康测试工作的通知
时间:2022-10-13 10:15
点击: 次
【字体:
大
中
小
】
收藏
附件2:《免予执行国家学生体制健康标准》申请表.doc
转发自第一版主 教务处
上一篇:
2022年度大学生体质健康测试工作的通知
下一篇:
教函[2022] 57号 关于做好2022-2023学年第一学期期中考核工作的通知
最新TOP10
关于落实2022—2023学年第二学期本科生教学任务的通知
致2022年下半年中小学教师资格考试(笔试)考生的一封信
关于做好2022-2023学年第一学期期中考核工作的通知
2022年度大学生体质健康测试工作的通知
关于核对2022—2023学年秋季学期选课学分的通知
旅游管理本科专业人才培养方案
外国语言与外国历史本科专业人才培养方案
历史学本科专业人才培养方案
历史学本科专业人才培养方案(公费师范生类)
第一版主 2022-2023学年校历
友情链接